Tout d'abord je vous souhaite à tous une excellente année 2024.
Après plusieurs témoignages, il a été souvent sujet sur l'extinction du wand Spengler Plasma Series de chez Hasbro
comme source de problèmes. Effectivement si on ne touche pas du tout le wand (Boutons, encodeur, switchs),
le wand s'éteint automatiquement au bout de 30 secondes, ce qui peut s'avérer contraignant...
C'est pourquoi je me suis un peu penché sur l'affaire pour résoudre ce petit soucis en commençant à réaliser un circuit permettant de
contrer le soucis sur le mien. Je suis tout à fait conscient qu'il existe déjà des kit permettant de le faire (Comme le Keep Alive de GhostLab42), mais comme j'aime concevoir ce genre de bébêtes moi même, je me propose de vous partager mes travaux (pas encore fini), et que le coût de
réalisation sera bien moins cher.
Pour commencer, Identification des possibilités :
Comme je l'ai cité ci-dessus, le wand ne s'éteint pas automatiquement si on manipule le wand, donc il faut choisir un switch/bouton/encodeur à sacrifier, car l'idée que je vise est de provoquer une action en permanence pour forcer au wand de ne pas s'éteindre. Cependant, quel composant allons nous sacrifier pour le rituel ?
Le bouton de tir ? Pas question, sinon dès l'allumage mon wand va tirer automatiquement, je ne voudrai pas faire de dégâts... (Déjà qu'on en fait assez lors de nos interventions
Le switch allumant le bargraph ? Intéressant, on peut le garder de coté si jamais. Mais personnellement, je préfère l'utiliser pour autre chose.
L'encodeur (Bouton rotatif si vous voulez) ? C'est effectivement la piste que je visais. Il est rare d'utiliser ce bouton qui va faire varier le pitch du ronronnement du wand.
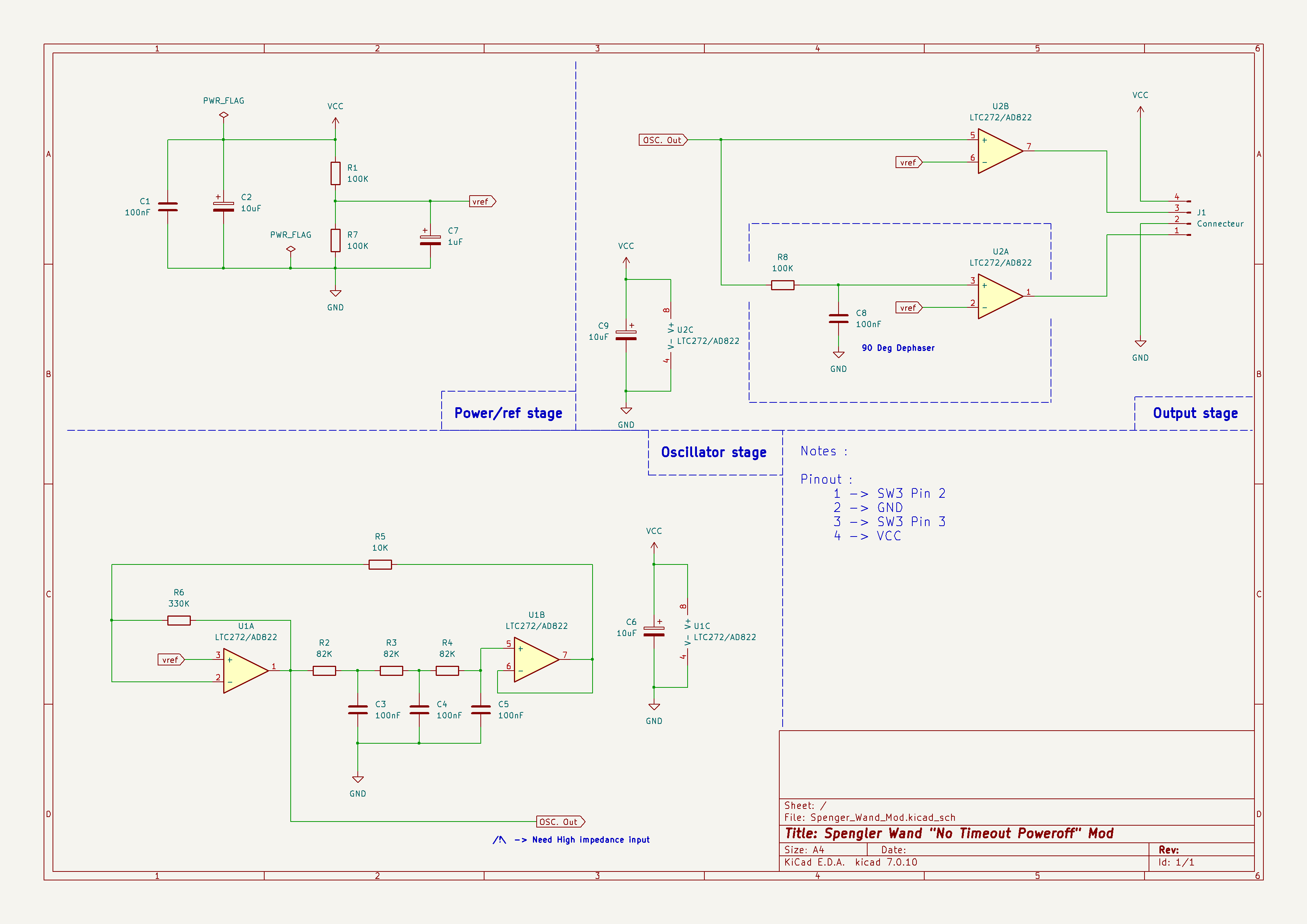
Maintenant il faut savoir comment fonctionne cet encodeur, c'est tout simplement une roue qui va faire commuter deux signaux déphasé vers la carte pour savoir dans quel sens avons nous tourné celui-ci (Exemple à l'appui ci-dessous) :

La carte son reçoit donc ces signaux, et pour annuler l'extinction automatique, il faut concevoir une électronique capable de reproduire ces signaux pour lui faire interpréter cette commande (dans le bon sens tant qu'on y est !)
Après une petite étude faite, j'ai conçu une schématique de l'électronique que je vais devoir mettre en œuvre :
EDIT : Le schéma à des erreurs, voir sur les messages suivants pour y récupérer la bonne version !

Une fois l'électronique réalisée, il faudra se connecter ici :

Voilà où sont mes travaux pour le moment, fin du premier Chapitre ^^






